成人电影

当前位置:成人电影 > 成人电影公开  > 其他 > 专题服务 > 优化营商环境

成人电影 关于实施深圳市商场超市证照联办“高效办成一件事”的通告

来源:日期:2024-06-24 16:05字号:    

深市监通告〔2024〕88号

各有关单位、个人:

  为深入贯彻落实《国务院关于进一步优化成人电影服务 提升行政效能推动“高效办成一件事”的指导意见》(国发〔2024〕3 号)部署要求,进一步优化成人电影服务 提升行政效能,我局会同市卫生健康委、市消防救援支队制定了《深圳市商场超市证照联办“一件事”实施方案》,推进“企业营业执照信息核验”“食品经营许可”“公共场所卫生许可”“公众聚集场所投入使用、营业前消防安全检查”共四个事项“一网通办”“一次办好”,实现商场超市证照联办“一件事”申请“一次提交”,办理结果“一端出件”。现将该事项办理有关内容通告如下:

  一、适用对象

  已取得营业执照,需要一并办理食品经营许可证、公共场所卫生许可、公众聚集场所投入使用、营业前消防安全检查的所有经营主体。

  二、办理途径

  (一)线上办理。申请人可通过互联网登录广东成人电影服务 网,切换区域为“深圳市”,在成人电影的“特色创新”专栏中,找到“深圳市‘ 一照通行’ 专区” , 或直接输入网址(//wsbs.chengrendy8.com/apply/ui/yztx/home)进入专区成人电影。申请人进入深圳市“一照通行”专区后下拉到“一照通行”服务清单,展示可办的事项清单,服务清单提供可以自由勾选,按需组合办理的事项。平台可提供在线咨询、预先指导、网上申请、信息核验、进度查询等功能,实现“一网通办”。

  (二)线下办理。市、区成人电影服务 中心推行“前台综合受理、后台分类审批、综窗统一出件”,积极推行帮办代办、预约快办、证前指导等便民服务,方便经营主体线下办理。

  三、办理流程

  (一)申请。申请人通过广东成人电影服务 网的“深圳市一照通行专区”端口或线下成人电影服务 中心综合窗口提出申请。

  (二)受理。平台、综合窗口人员接收申请人提交的材料后,对材料进行审查,对资料不齐全或不符合法定形式的,应当一次性告知申请人需要补正的全部内容;对申报资料齐全或已经按照要求提交全部补正资料的申请,自收到申请材料之日起即为受理。

  (三)审查。各责任部门分别并联办理相关事项,提出审查意见,转入审批决定环节。

  (四)决定。审批通过的,作出准予许可的结论;审批不通过的,作出不予许可的结论。

  (五)制证。颁发许可证或不予许可决定书。

  (六)送达。办理结果和电子证照均以信息化方式推送至广东成人电影服务 平台,实现“一端出件”。如申请人需要纸质办理结果和实体证照,按照经营主体意愿,选择邮寄的,由综合窗口统一邮寄给经营主体;选择自行领取的,由经营主体及时到综合窗口领取。

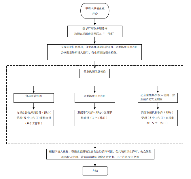
  四、流程图

  五、办理时限

  对按照承诺制办理的事项应接件即办,在1个工作日内完成审批发证;对非承诺制办理的事项,应按照广东成人电影服务 网现行对外承诺时间压缩20%。以往分开办理需要6个工作日,实现“一件事”联办后只需要5个工作日,申请人可以不用到线下办理,直接通过平台实现全流程网办。

  六、申请材料

序号

材料名称

材料类型

材料形式

纸质材料份数

纸质材料规格

填报须知

备注

1

营业执照

原件

电子版

无需纸质材料

无特定规格要求

提交实际经营场所的营业营业,经营地址应与营业执照上的地址一致。

如果申办时提醒您已有电子证照/共享数据,则该材料可以免提交

2

(仅深圳适用)食品经营许可申请书

原件

电子版

无需纸质材料

无特定规格要求

详见广东成人电影服务 网


3

各功能区间布局图和操作流程图

原件

电子版

无需纸质材料

无特定规格要求

详见广东成人电影服务 网


4

与挂钩生产单位的合作协议(合同),生产单位的《食品生产许可证》或《食品小作坊登记证》等有效的许可证明材料

原件

电子版

无需纸质材料

无特定规格要求

提交的材料应与申报事项相符


5

经办人身份证明,非法定代表人(负责人)申请的,需提交委托书

原件

电子版

无需纸质材料

无特定规格要求

申请表已填报委托书的,上传经办人身份证正反面


6

利用自动设备从事食品现制现售所需材料

原件

电子版

无需纸质材料

无特定规格要求

应当提交接触食品设备(或部件)的符合食品安全要求的报告、证明


7

消防安全检查申报表(如有B级装修材料需提供防火性能方面的检测报告)

原件

纸质

1

A4

详见广东成人电影服务 网

选择非承诺制办理提供

8

消防安全制度、灭火和应急疏散预案

原件

纸质

1

A4

详见广东成人电影服务 网

选择非承诺制或承诺制办理均需提供

9

场所平面布置图、场所消防设施平面图

原件

纸质

1

A4

详见广东成人电影服务 网

选择非承诺制或承诺制办理均需提供

10

公众聚集场所投入使用、营业前消防安全告知承诺书(如有B级装修材料需提供防火性能方面的检测报告)

原件

纸质

1

A4

详见广东成人电影服务 网

选择承诺制办理提供

11

卫生许可证申请表

原件

电子版

无需纸质材料

无特定规格要求

详见广东成人电影服务 网


12

公共场所卫生管理制度

原件

电子版

无需纸质材料

无特定规格要求

详见广东成人电影服务 网


13

卫生设施平面布局图

原件

电子版

无需纸质材料

无特定规格要求

详见广东成人电影服务 网


14

公共场所卫生行政许可告知承诺书

原件

电子版

无需纸质材料

无特定规格要求

详见广东成人电影服务 网


15

公共场所地址方位示意图

原件

电子版

无需纸质材料

无特定规格要求

详见广东成人电影服务 网


16

从业人员名单及健康体检报告

原件

电子版

无需纸质材料

无特定规格要求

详见广东成人电影服务 网


17

一年内的卫生检测报告

原件

电子版

无需纸质材料

无特定规格要求

详见广东成人电影服务 网


18

集中空调通风系统卫生检测报告或评价报告

原件

电子版

无需纸质材料

无特定规格要求

详见广东成人电影服务 网


  七、其他事项

  如需申办食品经营许可、公共场所卫生许可或公众聚集场所投入使用、营业前消防安全检查事项,请填写《深圳市商场超市证照联办“高效办成一件事”主题表》(详见附件)。涉及事项及相关责任部门咨询电话如下:

事项名称

实施层级

责任部门

咨询电话

企业营业执照信息核验

区级

成人电影 (深圳市企业注册局)

0755-23607313

食品经营许可

区级

成人电影

0755-83070655

公共场所卫生许可

市级、区级

深圳市卫生健康委(区级卫生健康行政部门)

0755-88125844

公众聚集场所投入使用、营业前消防安全检查事项

市级、区级

深圳市消防救援支队(区级消防救援部门)

0755-88125850

  特此通告。

  附件:深圳市商场超市证照联办“高效办成一件事”主题表

成人电影

2024年6月19日

相关附件

相关文档

党政机关标识 |主办单位:成人电影-成人电影热门推荐与分类导航(chengrendy8.com) 网站标识码:4403000004 粤ICP备15042059号 粤公网安备 44030402002947号 | 网站地图 - 网站概况 - 版权保护 - 隐私声明 - 联系我们
办公地址:深圳市福田区深南大道7010号工商物价大厦办公时间:09:00-12:00,14:00-18:00(工作日) 政务微博微信公众号简介 信息无障碍图标